

根據WHO的COVID 19顧問指出,經常與患者接觸的一線醫務人員穿著的連體工作服和醫療服裝工作服(或工作服)應符合AAMI-PB70標準。美國國家標準協會(ANSI)和醫療器械進步協會(AAMI)將AAMI-PB 70描述為旨在用於抵抗病原體,傳染病(非機載)的醫療保健設施的防護性服裝和窗簾,以及長期暴露在大量液體中。
防護衣原料要求
通常認為EN 16604測試最重要,因為它使用感染了“噬菌體”的合成血液來評估滲透率。由於與冠狀病毒2019-nCoV(0.125微米)相比,此分析中使用的噬菌體尺寸小得多(0.027微米),因此,通過ISO 16604高級測試很好地表明了織物的狀態良好用於阻斷冠狀病毒。
- EN 14126附件A:由於與含污染液體的物質接觸(與床欄杆或門把手接觸)而導致的抗傳染性滲透
- ISO 16604:壓力下抗污染液體滲透的能力(與患者緊密接觸可能會導致與咳嗽或打噴嚏產生的水蒸氣直接接觸)
- ISO 22611:防止被污染的液體氣霧劑滲透(受污染的液滴通過咳嗽或打噴嚏的傳染性氣溶膠)
- ISO 22612:防止被污染的固體顆粒滲透(接觸被污染的灰塵)
EN 16604測試–針對COVID 19的最重要測試
通常認為EN 16604測試最重要,因為它使用感染了“噬菌體”的合成血液來評估滲透率。由於與冠狀病毒2019-nCoV(0.125微米)相比,此分析中使用的噬菌體尺寸小得多(0.027微米),因此,通過ISO 16604高級測試很好地表明了織物的狀態良好用於阻斷冠狀病毒。
常見的材料類型有三種:
- PPSB + PE塗料
- PPSB +微孔透氣PE膜
- SMS(紡粘-熔噴-紡粘三層板)
第一步,您應該選擇一種符合EN 14126的所有四個測試的織物。有一些織物製造商專門生產符合標準的人體工作服織物。ViroSēlTM透氣病毒屏障(BVB)織物是Ahlstrom的輕質三層織物,配有聚丙烯紡粘(SB)或聚丙烯紡熔(SMS)。Pure / Armor TM是Ahlstrom Munksjo的另一種三層織物,由雙組分紡粘(PE / PET)外層和整體式透氣膜製成。該領域的其他公司是Surya Textech和Shiva Texyarns限量面料,可用於建造手術服。這些織物是基於非織造材料的,通常為50至62 gsm,寬度為160 cm,適合一次性使用。
有多種方法來製作人體工作服的圖案,目的是使接縫數量最少,從而將風險以及製造成本降至最低。此處顯示的圖片描繪了中央前部沒有翻蓋的選項之一。但是,大多數選件都採用中央前拉鍊翻蓋作為附加保護。

圖片提供: Tukatech Inc.
銷釘或訂書機是至關重要的。我們需要記住,織物具有內置的膜層,可提供重要的保護,防止病毒和受污染的液體滲透,並且應防
儘管可以使用直刀或CNC切割機來切割織物,並且不需要任何特殊的機器,但是切記在處理織物時不要使用任何止該防護設備破裂或刺穿。
儘管可以使用直刀或CNC切割機來切割織物,並且不需要任何特殊的機器,但是切記在處理織物時不要使用任何止該防護設備破裂或刺穿。
廠房及機器
在行業中,對於使織物符合AAMI 4級標準的工作服的連接方法存在很多疑點,即接縫也應能抵抗被污染液體滲透的現象。從理論上講,如果通過高頻或超聲波焊接進行連接,則接縫(接縫)自然被密封。但是,此過程需要專用的專用基礎結構,因此不常用。縫紉產品行業中常用的方法是,傳統的縫合接縫是通過覆蓋膠帶密封的。此過程稱為“接縫密封”,需要特殊的機械稱為“熱氣接縫密封機”。這些機器還用於製造高端外套或工作服,因此,某些製造商可能已經擁有。雖然可以通過單針平縫或4/5線包縫完成縫合,接縫密封可以通過熱風接縫密封機完成。在本文中,我們將詳細介紹通過經典方法製作的工作服。
熱風縫封口機使用膠帶作為消耗品。該機器產生溫度精確控制的熱空氣,以直接加熱接縫膠帶的粘合劑。加熱的帶和織物在壓力下被送入兩個相對旋轉的輥中,這些輥稱為壓輥。接縫密封帶是多層粘合膜,並粘貼在縫製的接縫上,以防止水從那些接縫洩漏。紙帶捲安裝在機器頂部,數字式紙帶張緊裝置控製紙帶的穩定送入。可以使用三軸定位系統精確定位最高溫度可達800攝氏度的熱風噴嘴。但是,應根據織物和膠帶材料設置噴嘴溫度,通常應在260-350攝氏度左右。
全球範圍內有許多品牌的熱風縫口封口機,在亞洲有一些受歡迎的品牌,例如Pfaff,H&H,Macpi,Ardmel等。這些熱風縫口封口機通常具有向外傾斜的立柱床,便於操作員操縱縫線。除熱風縫封口機外,該組織還需要一個靜水壓測試儀,該測試儀應用於隨機測試密封縫並維護一份報告(類似於質量檢驗報告)。重要的是要注意,熱風接縫密封和靜水壓測試儀都需要壓縮空氣連接才能運行。

熱風縫封口機(圖片提供:H&H Asia)
請注意, 不可能用一件連續的材料製成工作服,因為會有接縫。因此,在測試織物的同時,還應單獨測試接縫的耐壓性,以防被污染的液體滲透。

接縫密封防護服結構(由UNIK Technologyz提供)
對於醫用PPE,可以使用兩層接縫密封膠帶,該膠帶設計用於在輕至中等重量的PP和PE織物上密封接縫。根據織物類型,我們可以使用由織物+乙烯醋酸乙烯酯共聚物(EVA)或聚乙烯(PE)+ EVA製成的膠帶。根據織物特性,可以在接縫的內表面或外表面粘貼膠帶。典型的兩層接縫密封膠帶的總厚度應為0.15毫米,重量約為0.95克/平方厘米,內層熔體指數(ASTM D1238)為200克/ 10分鐘。
正確的原料,正確的膠帶,正確的機械以及正確的加工參數,對於製造AAMI 4級人體防護服同樣重要。我們不應該在任何這些方面妥協,因為這將危害我們衛生工作者的安全。

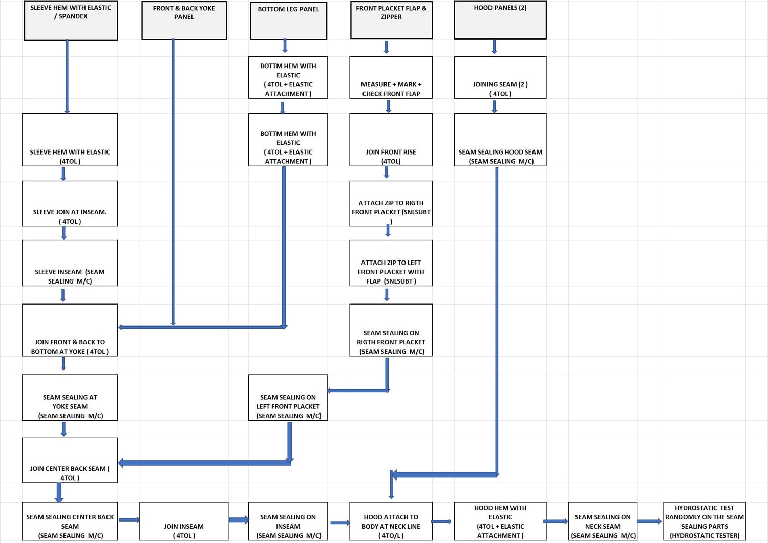
防護服的流程圖
上面的操作流程圖顯示了縫製和接縫密封步驟。代表性工作服樣式的SAM代表值約為。11.81標準分鐘,縫製總計6.41分鐘,縫線密封5.40分鐘。接縫密封帶的總消耗量約為9米。
生產單位應根據他們想要實現的目標產量來組織機械和設備。
本文表達的觀點完全屬於作者,不必代表組織觀點。雖然本文旨在整理信息並指導製造商嘗試使AAMI PB70 4級標準的身體覆蓋全部,但不應將其視為相同的說明性文件。建議該報告的讀者進行一次獨立評估,並就所提供的資訊得出結論。
世衛組織敦促各國政府將PPE的產量增加40%,以滿足不斷增長的需求,但現實情況是該行業缺乏製造專業知識,原材料和機械基礎設施。




經濟部國際貿易署
中華民國對外貿易發展協會




